si5351 VFO built by JF3HZB - YouTube
SI5351 Clock Generator: Datasheet, Pinout and A...
Exploring the potential of the SI5351 module in...
SI5351 | Hackaday
Clock generator Si5351 - Mis Circuitos
Si 5351 | PDF | Electronics | Electronic Engine...
SI5351-B Datasheet(PDF) - Skyworks Solutions Inc.
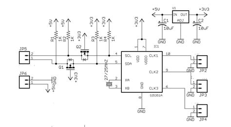
Universal VFO based on the Si5351 – PAøRWE
Si5351 Si5351A Clock Breakout Board Precision 2...
1piece-100-New-SI5351-SI5351A-A-GTR-5351-SI5351...
Homebrewing a SI5351 breakout board and VFO | A...
How to use Si5351 #1 - Source Analysis
VE2ZAZ - Si5351 Synthesizer Board
Si5351A synthesizer
Downloads Adafruit Si5351 Clock Generator Break...
SI5351C-B CMOS Clock Generator: Pinout, Feature...
Si5351 - jpralves.net
Si5351 Programmable Clock Generators - Skyworks...
Skyworks Solutions Inc.|SI5351B-B02073-GM|Clock...
Si5351 Part Deux - YouTube
Si5351a projects
Si5351 - YouTube
m0xpd's 'Shack Nasties': Occam's Si5351
SI5351 TESTING DEMO - YouTube
Si5351 VFO
SI5351 TEST 1 - YouTube
Si5351 built | Details | Hackaday.io
SI5351 Clock Generator - Scargill's Tech Blog
Help with Si5351 : r/amateurradio
Si5351 VFO – Jan's bits and bytes