Главная
»
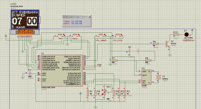
Часы приемник радио
Изображение