тестер miron 63 - Share - PCBWay
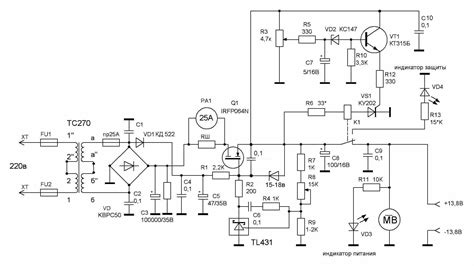
Мирон 63 еср v3 схема
Сборка и усовершенствования ESR-метра miron63 V...
Мирон 63 прибор esr
Продам плыты ESR-метра miron63 V3 - Продам-Отда...
Продам набор для сборки ESR-метра miron63 V3.4Е...
Мирон: инструкция, отзывы, аналоги, цена в апте...
Именной канцелярский подарочный набор Мирон, 7 ...
Подарочный набор Мирон - купить с доставкой по ...
Мирон 63 еср v3 схема - Фото подборки 2
Часть 1.Набор для самостоятельной сборки. Miron...
Термонаклейки и стикеры для подписи и маркировк...
Авторская игрушка - Ежевичный лис Мирон купить ...
® Мирон (MYRON) таблетки - официальные препарат...
Набор столовых приборов Подари-ложку Мирон, с у...
Продам плыты ESR-метра miron63 V3 - Страница 2 ...
Медведь в стиле "тедди" Мирон. 42см ростом. В н...
Кепка мужская " мирон " , нерпа , размеры от 56...
Мирон Женское здоровье (Myron ALARSIN), 100 таб...
Ботинки мужские "Мирон" со скидкой в интернет-м...
Мирон Alarsin 100 таб.
Мирон таблетки №100 - інструкція, склад, ціна. ...
ФИНАЛ - НАСТРОЙКА .Набор для самостоятельной сб...